![]()
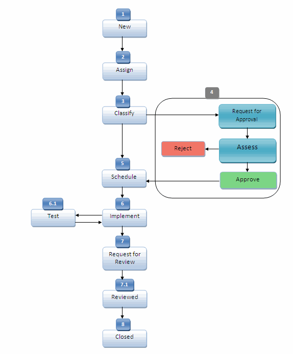
Following diagram illustrates the process of change management as implemented by SapphireIMS. The Change Advisory Board (CAB) and Emergency Committee (EC) plays an important part in the change management process.
Change Manager: The person responsible for the change process and as such, he/she is the person ultimately responsible for all the tasks assigned to Change Management. In large organizations the Change Manager may have a team of specific advisors for each of the various areas.
Change Advisory Board (CAB): This is an internal body, chaired by the Change Manager. It mainly comprises of the representatives of the main IT services management areas.
A sample workflow is given below.
A key concept in change management is that before a change is implemented, it is assessed and needs to be reviewed and approved by the CAB. The CAB evaluates the impact, cost and risks associated with the change. Once the change is approved, it follows the plan which includes making the necessary changes, subjecting it to review and then testing it.

Click on the 'Submit as' option and select the state to which you want to change. A screen is displayed to enter any fields which may be configured. Enter the fields and click on 'Update'.